
商品描述
M-410IC系列是为实现物流系统的机器人化而开发的大型智能机器人。
可以根据搬运工件的特征选择合适的机型。
-M-410IC/110 可搬运质量 110kg
-M-410IC/185 可搬运质量 185kg
-M-410IC/315 可搬运质量 315kg
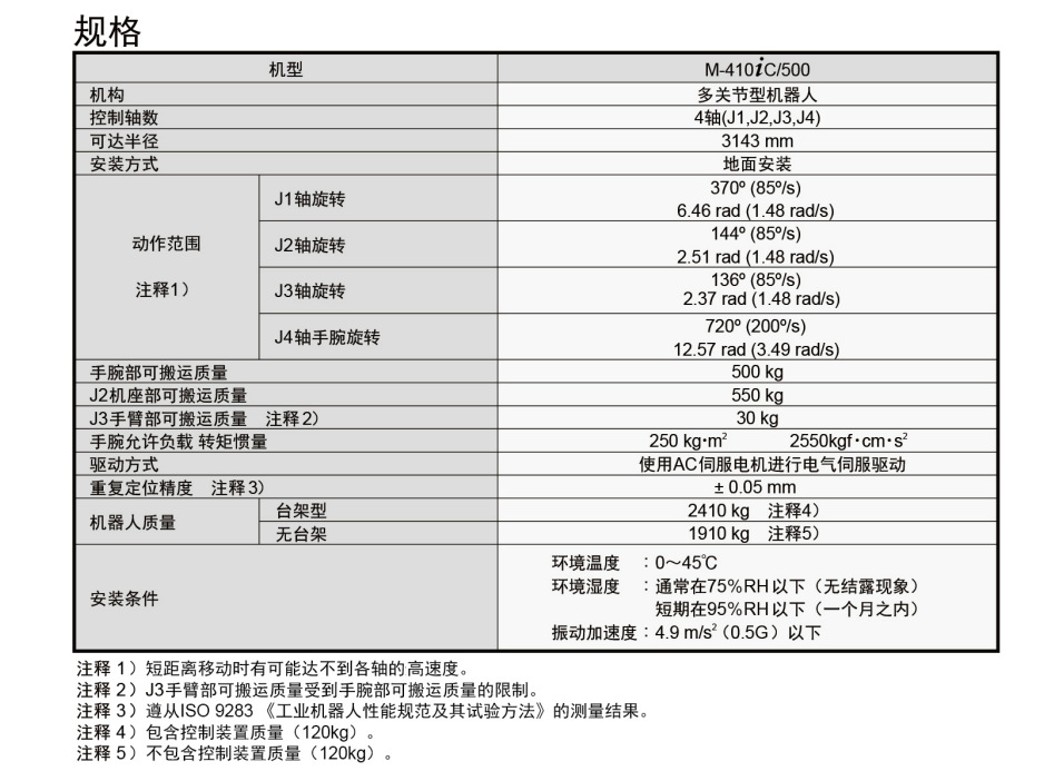
-M-410IC/500 可搬运质量 500kg
M-410IC/110 实现紧凑机身的同时,拥有高搬运能力。
M-4101C/185,1315,/500 的机座可以根据用途从2种类型中进行选择。台架型机座:
控制装置可以设置在台架的内部。安装时可免去布线的麻烦,另外,也可以节省控制装置的设置空间。
紧凑型机座:
薄型设计降低了机器人的高度,从而便于将机器人安装在天棚低的地方或者其他装置的内部。
M-4101C/185,/315,/500 采用了中空手臂,易于进行机械手的布线。
可以使用IRVision(内置视觉)等高度智能化功能。(选项)








通过 